domingo, 22 de diciembre de 2013

ATAPUERCA NO DEJA DE DAR SORPRESAS

 


 Para ir introduciendo un tema del que hablaremos mucho durante el segundo trimestre, os dejo aquí unos enlaces relacionados con el último descubrimiento del equipo de investigación de los yacimientos de Atapuerca en Burgos. Por primera vez se ha conseguido analizar ADN humano de un fósil de 400.000 años de antigüedad, con el sorprendente resultado de que la mayor similitud de rasgos genéticos se da con poblaciones humanas de un lugar tan lejano como Siberia. Este trabajo de investigación, realizado en colaboración con el Instituto Max Planck de Antropología Evolutiva en Leipzig, Alemania, ha sido publicada en la revista científica Nature. Aquí podeís leer un resumen (en inglés).

miércoles, 18 de diciembre de 2013

Hoy el profesor nos ha entregado un folio a cada uno en el que debíamos desarrollar los siguientes puntos:
  1. Evaluación de la asignatura
  2. Autoevaluación
  3. Evalúa al profesor de la asignatura
  4. Propuestas de mejora
  5. Vacaciones de navidad
El último punto era para que habláramos de cualquier cosa, pero los cuatro primeros debíamos tomarnoslos en serio, pues el profesor quería saber nuestra opinión para poder mejorar las clases en la medida de lo posible.
Esta tarea ha ocupado prácticamente toda la clase.

JULIA ALGECIRAS MARTÍN                

lunes, 16 de diciembre de 2013

Diario de clase 16 de Diciembre de 2013

LUNES, 16 DE DICIEMBRE DE 2013

En la clase de hoy, el profesor ha recibido un regalo de parte de sus generosas alumnas Sandra y Ana. Le han comprado una cantimplora para evitar que desperdicie botellas de plástico al tirarlas después de haberlas acabado, por no poder ser reutilizadas. La cantimplora es una buena alternativa por ser reutilizable, además de bonita, pues llevaba una jirafa. Luego, hemos realizado una corrección general del examen que hicimos el pasado día jueves 12 de Diciembre. El examen constaba de cinco preguntas, la primera se trataba de varios conceptos para definir y alumnos voluntarios han definido cada una de ellas correctamente hasta corregir todas. En el segundo ejercicio, debíamos explicar las diferencias entre mito y filosofía, contrastándolas las características de cada forma de pensamiento. En tercer ejercicio podías elegir entre dos opciones; la primera, desarrollar los tipos de conocimiento, y la segunda, la relación entre lenguaje y conocimiento. En la cuarta pregunta, había varios enunciados y teníamos que diferenciarlos en concepto, ley o teoría y justificar nuestra clasificación. El quinto y último ejercicio se trataba de un texto similar a los que habíamos trabajado en clase, dónde debíamos decir la hipótesis, el enunciado contrastador, la conclusión, etc. El texto trataba sobre la historia del descubrimiento de la vacuna. En este último ejercicio hemos profundizado un poco más corrigiendo, y el profesor ha comentado algunas curiosidades acerca de esta historia. Una de ellas es que en esa época, las vaqueras, las cuidadoras de vacas, tenían fama de ser guapas ya que por ser vaqueras y haber contraído la viruela bovina, habían quedado inmunizadas ante la viruela humana y sus rostros carecían de las señales que esta enfermedad dejaba. Tras haber corregido el examen entero, el profesor los ha repartido para que cada alumno viera sus fallos, y la clase finalizó.

CRISTINA SEVILLA ROBLES 1º BACH C

16 de diciembre de 2013

Shutter Island

Hoy hemos empezado a ver la película Shutter Island en clase de filosofía. 
De la mano de Martin Scorsese nos llega este thriller psicológico basado de Lennis Lehanne, que narra la investigación de los agentes judiciales Teddy Daniels (Leonardo DiCpario) y Chuck Aule, que en verano de 1954 se dirigen hacia Shutter Island, para investigar la desaparición de una paciente del centro penitenciario para perturbados, Rachel Solando. Pronto, nuestros protagonistas descubrirán que la isla esconde muchos secretos y que hay algo más peligroso que los pacientes.

Aquí os dejo un enlace para quien quiera verla o terminarla en casa:

domingo, 15 de diciembre de 2013

14 de Diciembre del 2013

El viernes en la clase filosofía el profesor nos entrego los examenes que hicimos y los corregimos. En mi opinión el examen era muy completo y entraba la mayoría de las cosas que en clase habíamos profundizado.
Ahora os dejo aquí la corrección del examen:

1. Definir:

Antropomorfismo: Conjunto de creencias que atribuyen a la divinidad la figura o las cualidades del hombre.

Método: Sistema ordenado de pautas para alcanzar la verdad.
Epistemologia: rama de la filosofía que estudia el conocimento.
Evidencia: certeza clara de la que no se puede dudar.

2. Decir cual de los ejemplos es inductivo o deductivo y explicar sus diferencias y similitudes.

a- método inductivo.
b- método deductivo.

Diferencias y similitudes:
Ambos buscan la verdad. Y la diferencia es que el método inductivo a partir de una serie de enunciados particulares saca una conclusión general y el método deductivo es un enunciado de caracter general que da conclusión particular.

3. Explicar la verdad de proposiciones, los dos casos,
Dos clases de verdad:
-verdad de proposiciones empiricas:

*La verdad como correspondencia: considera que una proposición es verdadera cuando hay una adecuacion entre lo que la proposición expresa y la realidad a la que se refiere.
*Verdad como coherencia:considera que una proposición es verdadera si no entra en contradicción con el resto de las proposiciones aceptadas.

*La verdad como éxito: considera que una proposición es verdadera cuando es útil y conduce hacia el exito

-Verdad de las proposiciones formales:
el único sentido que puede tener la verdad es como coherencia.


4-. Explica las diferentes formas del conocimineto teorico y pon ejemplos del texto:

Describir: explicar los problemas que han sucedido detalladamente. Ejemplo: el radiador reventó, el deposito del coche estaba lleno, el coche estaba situado en el patio etc.

Explicar: forma de decir lo que sucedio. Ejemplo: Al aumentar de volumen la fuerza provocó la expansión.

Precedir: Anticipar lo que va a ocurrir. Ejemplo: no dejes el coche en el patio porque puede pasar algo.

5. Leer el texto y explicar las diferentes etapas que hay del método hipotetico-deductivo.

-Problema: ¿Cómo se produce la transmisión de la enfermedad, el cólera?
-Hipótesis: La enfermedad, el cólera que está en los enfermos pasa a los que están sanos por contaminación.
-Enunciado contrastador: Si la H es correcta, los primeros deberian estar menos contaminados que los segundos.
-Experimento: Snow analizaba las zonas del agua y se dio cuenta de que los que utilizaban el agua de la segunda zona tenían mas enfermos que la primera.

-Resultado/Conclusión: Confirmación de la teoría, y la conclusión es que Snow hizo que la gente viera que la enfermedad era transmitida por el agua.



Celia Toulemonde Mejias.

miércoles, 11 de diciembre de 2013


La clase de hoy ha estado centrada en el examen que tenemos mañana, día doce de Noviembre, de los temas 1, 3 y 4. 
Primero, el profesor nos ha dicho lo más importante del tema 4, ya que no  pudimos terminarlo en clases anteriores, destacando sobre todo el punto 2 (El método científico y sus límites). 
Después, nos ha recordado los tipos de ejercicios que vendrán tanto en el examen siguiente, como en el de otros trimestres: uno en el que tengamos que poner similitudes y diferencias de dos conceptos, otro de aplicación teórica, otro de desarrollo de una parte concreta de la teoría, otro de definición de conceptos, y por último, uno en el que tengamos que aplicar el método hipotético-deductivo. (este último es concreto de este trimestre y no aplicable a los otros dos).
También, el profesor nos ha resuelto la duda que tenía una compañera, sobre la teoría estética (la podemos encontrar en la página 15), indicándonos que es una parte de la filosofía que, al igual que las otras, se puede razonar. Para que lo entendamos mejor, nos ha puesto el ejemplo de una teoría de Platón, en la cual realizó un banquete en el que cada filósofo tuvo que realizar un discurso sobre el amor. Por ejemplo, el filósofo Aristóteles afirmó que el amor estaba relacionado con la simetría. Aquí os dejo un enlace sobre la teoría al completo: http://www.filosofia.org/cla/pla/azc05297.htm
Por otra parte, para ayudarnos a estudiar, ha destacado que la filosofía es un sistema, que todo en ella está relacionado, y que por ello, los filósofos tocaban todos los temas, aunque se especializaran luego en uno, dos o incluso más.
Por último, hemos corregido el método hipotético-deductivo de Lavoisier, en el que hemos observado que la hipótesis no era suya, si no que era la que se apoyaba en esa época y que por tanto su objetivo era falsar esa teoría.
Laura Ruda Adorna, 1 Bach. C

sábado, 7 de diciembre de 2013

Primero hemos aplicado el método hipotético-deductivo al caso del jardinero:
-Problemas: ¿Como mejorar la producción de hierba?
-Hipótesis: Añadiendo sal al agua de riego la producción mejorará.
-Enunciado contrastador: Si la H es correcta debería ocurrir que:
   Ec1: Al añadir una onza de sal en un azumbre (2 litros aprox.) de agua mejorará la producción de hierba.
   Ec2: Al añadir dos onzas de sal en un azumbre de agua mejorará la producción de hierba.
   Ec3: Al añadir tres onzas de sal en un azumbre de agua mejorará la producción de hierba.
-Experimento: Regar durante 9 tardes seguidas cada terreno con su correspondiente concentración de sal y      esperar a que crezca.
-Resultado: Confirmación: en el Ec1 la producción de hierba es más abundante , refutación: en el Ec2 y Ec3    es menos abundante.
-Conclusión: La H es válida pero en su justa medida, aunque a largo plazo donde mas hierba crece es en la      Ec3 porque la lluvia hace que se disuelva la sal.
Luego hemos puesto en cuestión si es o no un experimento científico, y la conclusión ha sido que no porque no controlamos todas la posibles variables.
Hemos leído el apartado Progreso y limites de la ciencia y hemos reflexionado sobre el sentido del progreso científico. Hay dos casos:
-Falsacionismo-Pooper: Hay que descubrir las falsedades de las hipótesis paro poder avanzar de forma progresiva hacia la verdad buscando nuevas hipótesis. Ejemplo: Cuando se creia que la Tierra era plana y luego se busco una nueva hipótesis y se observo que era redonda.
-Paradigmas-TH. Kuhn: Hay momentos en la historia en la que no se busca la falsedad de una hipótesis porque así avanza la ciencia, pero en el momento en el que entra en crisis se busca un paradigma, es decir, una nueva hipótesis.
Paradigma: Conjunto de ideas y teorías en las que todo el mundo esta de acuerdo.
Luego hemos puesto varios ejemplos económicos y por ultimo nos hemos quedado en el punto 3.2.
Víctor Sanz García

miércoles, 4 de diciembre de 2013

DÍA 4 DE DICIEMBRE DE 2013


Hoy el profesor ha faltado, por lo que hemos tenido hora libre. Todos hemos aprovechado esta hora para estudiar debido al gran número de exámenes que tenemos tanto esta semana, como la siguiente.

Laura Ruda Adorna, 1ºC

Miercoles, 4 Diciembre de 2013

Hoy el profesor ha faltado, por lo que hemos tenido una hora libre en la que hemos aprovechado para estudiar debido al gran número de exámenes que tenemos tanto en esta semana, como en la siguiente.

lunes, 2 de diciembre de 2013

VIERNES 29
Hemos comenzado la clase corrigiendo os ejercicios que se mandaron el ultimo dia sobre la experimentación
científica.
Debido a que la gente no ha traido los ejercicios el profesor nos ha dejado estudiar otra materia mientras él
corregia las fichas de john locke que habla del ensayo sobre e entendimiento humano.


Javier Ruíz Infante
Hoy, día 02 de diciembre, hemos comenzado la clase usando los ordenadores del centro y el profesor nos ha dicho que para dar lo que tocaba hoy accediésemos a la plataforma Helvia por la página del centro.
Ya dentro dela plataforma hemos dado cómo utilizar el método científico. El método lo aplicamos como deberes de clase al experimento de Lavoisier. El próximo día lo haremos con Galileo.

                                     Adrián Roldán Arias

jueves, 28 de noviembre de 2013

Hoy ,día 27 de noviembre , hemos comenzado la clase debatiendo sobre si nuestro compañero debe realizar el examen que no hizo el pasado día debido a su falta de asistencia. Según las normas, en este caso solo se podría realizar con un justificante médico, pero los alumnos hemos estado debatiendo con el profesor si esto es justo o no. A pesar de nuestra opión y oposición a esta norma, se ha llegado a la conclusión de que se hará lo que el profesor diga y crea conveniente.
Después hemos comenzado el tema 4 :" El saber científico." pag. 75  dónde desarrollaremos la ciencia.
 El origen de la ciencia y el origen de la filosofía nacen de la mismas idea y en un principio, eran disciplinas indistinguibles. Sin embargo, la ciencia se independizó y empezó a desarrollar unos métodos propios durante un periodo que se conoce como la Revolución Científica.
Galileo se ocupó de los mismos problemas que habían interesado a las personas dedicadas a la ciencia, pero lo hizo de una manera radicalmente diferente y revolucionaria. Se sintetiza en estas dos características:
  • Experimentación: Alguna de las hipótesis de Galileo no eran observables en la vida cotidiana, por lo que solo podía contrastarlas creando una situación ideal en la que los elementos perturbados, tales como la fricción, fueran eliminados. Así el experimento aisla el fenómeno y estudia solo las variables consideradas decisivas.

  • Matematización: Galileo afirmó que la naturaleza atiende a unas regularidades expresables mediante funciones matemáticas.
Hemos continuado con la pag. 78 hablando sobre la clasificación de la ciencia;
Se dividen de este modo:


Más tarde hemos pasado a la pag.83 donde hemos visto la contratación y confitmación de hipótesis.
¿Cuántos casos debemos comprobar para admitir una hipótesis como cierta?. El filósofo  Karl Popper propsuo la FALSACIÓN como respuesta a esta pregunta y como alternativa a la VERIFICACIÓN.
  • Falsación: Consiste en poner a prueba la hipóteis buscando que demuestren que es falsa.

  • Verificación: Consiste en la la comprobación de la verdad de una hipótesis.
Por último el profesor ha repartido las pruebas que realizamos el día lunes, 25 de noviembre.
Los deberes que ha mandado son: leer el punto 2.1 (Lenguaje científico) pag. 79 y poner un ejemplo de cada uno.

JULIA PERTÍÑEZ MANZANO

miércoles, 27 de noviembre de 2013

Hoy 26 de Noviembre de 2013, empezamos la clase preguntando dudas sobre el método inductivo y deductivo explicado en el día anterior, y corrigiendo las actividades que se habían mandado.
La materia principal de esta clase ha sido el Método hipotético-deductivo.
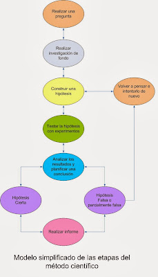
Este método consiste en la combinación de los métodos anteriores, combinando los datos empíricos de la inducción con la generalidad y la consistencia de la deducción. Este método consta de diversos pasos:

  • Definición del problema: es el descubrimiento de una situación problemática para el ser humano, es una pregunta que nos hacemos. Toda investigación científica comienza con la defnición de un problema; un problema cuya solución se desconoce y hay que investigar para ello, como por ejemplo la cura para el sida, el cáncer, la crisis económica, etc.
  •  Formulación de hipótesis: se propone una explicación posible que debe ser coherente, rigurosa, neutra y contrastable. La hipótesis es una posible solución al problema planteado, no sabemos si esta sera buena o mala por lo que hay que contrastarla con la realidad. Normalmente las hipótesis científicas son muy genéricas y no se pueden comprobar todas directamente por lo que de la hipótesis hay que derivar un enunciado contrastador.
  •  Enunciado contrastador: es una proposición concreta o particular deducida de la hipótesis con la cual si se puede experimentar directamente. Utilizando el método deductivo, es decir, a partir de un dato general extraer algo concreto, se deducen las consecuencias que tendría la hipótesis si fuese verdadera. Estos enunciados suelen tener siempre la misma estructura:'Si la H es correcta, entonces debería ocurrir...' 
                           
  •  Experimentación: la experimentación es la puesta en marcha de la contrastación de la hipótesis, comprabando si se cumplen o no las consecuencias previstas
  • Resultado: se obtiene a partir de la experimentación y puede confirmar o refutar la hipótesis. A partir del resultado se obtiene una conclusión. 
  • Conclusión: es una respuesta obtenida del resultado de la experimentación. Si la experiencia refuta nuestra hipótesis se puede decir que es falsa, esta se rechaza y se vuelve a comenzar el proceso formulando una nueva. Por otro lado, si la experiencia afirma nuestra hipótesis, esta queda confirmada y se formula una nueva ley o teoría, o se confirma una teoría ya propuesta. Sin embargo que sea confirmada no nos da pie a decir que es verdadera en todos los casos.

 Posteriormente hemos estado viendo la contrastación y la confirmación de hipótesis.
En la contrastación de hipótesis en el método hipotético-deductivo es complicada ya que hay una pregunta difícil de responder: ¿Cuántos casos debemos comprobar para admitir una hipótesis como cierta?
Según Karl Popper, filósofo que se dedicó sobre todo a la filosofía de la ciencia el cual destacaba por su crítica al positivismo, y conocido por sus reflexiones políticas, de las que destacan su crítica y rechazo a toda forma totalitarista, la respuesta para esta pregunta y como alternativa a la verificación estaba la falsacion.
                           
  • Verificación: consiste en la comprobacion, de manera inductiva, de la verdad de una hipótesis, observando en la realidad si ocurre lo que se afirma en ella. Aunque una hipótesis quede verificada, cabe la posibilidad de que en un futuro aparezcan contraejemplos.
  •  Falsación: fue propuesta por Karl Popper como alternativa a la problemática verifiación. Consiste en buscar hechos que desmientan la hipótesis, considerandola verdadera hasta que se encuentre algún caso que se oponga. Cuando esto ocurre la hipótesis queda falsada, y rechazada.
La ciencia, según Popper, es un acercamiento a la verdad, pero no una verdad absoluta, ya que no existe, por lo que siempre vamos a optar por la hipótesis que más se acerque a la verdad. Toda ley científica debe poder ser falsada, es decir, desmentida ya que si no no es científica.

Tras explicar el método hipotético-deductivo y la contrastación y confirmación de hipótesis,  hemos leído en el blog de filosofía el artículo 'El Jardinero filósofo'                                                                  ( http://diariodeclasedefilosofia.blogspot.com.es/2011/10/el-metodo-cientifico.html), el cual observó la jardinería con filosofía.
Para la próxima clase, tenemos como tarea hacer un esquema como el que aparece en la imagen anterior sobre el texto del jardinero filósofo.Además, de manera optativa se encuentran otros textos en la plataforma helvia, para practicar más sobre el tema.

Ana Rojas Mariscal.

lunes, 25 de noviembre de 2013

25 de Noviembre de 2013

Hoy, 25 de Noviembre de 2013, la clase de filosofía (2ª hora) ha comenzado a su hora puntual. En primer lugar, el profesor ha repartido una ficha con un texto que habla sobre la importancia de la epistemología y sus respectivas actividades. Esta tarea la tenemos que hacer para el viernes.
A continuación, hemos corregido la tarea que teníamos para hoy. Teníamos que hacer ejemplos dentro del lenguaje científico, ejemplo de concepto, ley y teoría.
El lenguaje científico se divide en:

  • Conceptos: terminos específicos para cada ciencia. Hay varios tipos:
           - Clasificatorios: permiten organizar la realidad en grupos. Hemos puesto de ejemplo las declinaciones.
           - Comparativos: organizan gradualmente los objetos de un conjunto. Hemos puesto de ejemplo la espesura.
           - Métricos: miden numéricamente las propiedades de los objetos. (Pulgadas)

  • Leyes: enunciados básicos del conocimiento científico. Hemos puesto de ejemplo la ley de Newton.
  • Teorías: sistemas coherentes, compactos y sistemáticos. Hemos puesto de ejemplo la teoría de la relatividad.
Por último, hemos seguido la clase en la página 81 hablando sobre el método científico. Un método es un procedimiento más o menos fijo y estable compuesto de varios pases o reglas que permiten alcanzar un fin. Hay dos tipos de métodos de razonamiento:
  1. Deductivo: Es 100% fiable, pero funciona con la ciencia lógica pero no con la empírica.
  2. Inductivo: No es tan fiable.
Ha terminado la clase mandando las siguientes tareas: volver a leer la página 81 y poner ejemplos de método deductivo e inductivo. Y así, ha concluido la clase.


José Manuel Rocha Fernández

viernes, 22 de noviembre de 2013

Viernes, 22 de Noviembre de 2013

Hoy día 22 de Noviembre el profesor de filosofía nos ha explicado en que consiste la teoría del diseño inteligente y sus principios, del cual nos había dicho el pasado martes que teníamos que buscar información para poder debatir en clase sobre esto. 


El diseño inteligente : es el término utilizado para describir a la corriente que sostiene que el origen o evolución del Universo, la vida y el hombre, son el resultado de acciones racionales emprendidas de forma deliberada por uno o más agentes inteligentes. Esta teoría apareció en Estados Unidos en el siglo pasado ( en los años 80 ) y fue promovida en los años 90.


  • Principios del diseño inteligente:
  1. Complejidad irreductible: el universo funciona de un modo, compuesto por una infinidad de piezas que interactúan , contribuyendo a la función básica, en donde al eliminar alguna de ellas se produce la interrupción de la funciones del sistema.
  2. complejidad específica: cada especie tiene un comportamiento que le permite sobrevivir, es decir, cada especie ha sido modelada para tener éxito en su propio entorno.
  3. Principio Antrópico: alguien ha controlado las condiciones para que nosotros estemos aquí, es decir, se ha diseñado el universo para permitir la existencia humana..
  • Neo-Darwinismo: se basa en que la evolución genética se produce al azar o por casualidad 
        - Mutaciones al azar.

Podría pensarse que la teoría de Darwin  no es científica porque no es demostrable, pero sin embargo las personas que la defienden si creen que sea una teoría científica. Sobre este tema hemos estado debatiendo en clase y cada uno ha llegado a una conclusión pero lo cierto es que si enetendemos la cuestión de forma restrictiva, habría que decir que no es una teoría científica.



Tras debatir sobre este tema hemos dado un punto del libro llamado: El método científico y sus límites; dentro de este punto hemos dado el lenguaje científico en el que podemos distinguir dos tipos: lenguaje natural y lenguaje artificial. Este último es propio de la ciencia ya que garantiza la objetividad y precisión de sus conceptos, leyes y teorías:
  • Conceptos: son términos específicos de cada ciencia y hay tres tipos
  1. clasificatorios: permiten organizar la realidad en conjuntos o grupos.
  2. comparativos: permiten ordenar gradualmente los objetos de un conjunto
  3. Métricos: permiten medir numéricamente propiedades de los objetos
  • Leyes: son enunciados básicos del conocimiento científico y se caracterizan por:
        - Usar conceptos que han sido definidos previamente de forma precisa.
        - Determinar de forma universal una regularidad de la naturaleza.
  • Teorías: son las leyes científicas que se dan interconectadas unas con otras, formando sistemas compactos, coherentes y sistemáticos.

Marta Porras Stoppa

jueves, 21 de noviembre de 2013

Clase de filosofía 21 del noviembre de 2013

En la clase de hoy el profesor de filosofía nos ha hecho saber que hoy es el día Internacional de la Filosofía, que se celebra el tercer jueves del mes de noviembre, que guarda alguna relación con la fecha de la muerte de Platón, ya que según nos ha comentado murió el mismo día que su cumpleaños, en el cual celebró una fiesta.  

"Al celebrar el Día Mundial de la Filosofía, la UNESCO se propone reafirmar que la filosofía tiene el poder de cambiar el mundo, pues está dotada de esa capacidad de transformarnos, dando mayor peso a nuestras indignaciones ante la injusticia, más lucidez para formular las preguntas que incomodan, más convicción para defender la dignidad humana" 

El lema de este año es: ``una sociedad más inclusiva, un planeta más sostenible´´ esto nos hace reflexionar sobre la necesidad del ser humano de dar rienda suelta a su imaginación de carácter racional para poder concluir diversas soluciones al problema que supone tanto el cambio climático como la relación social entre todas las personas. ¡tomemos partido por ello!
Por otro lado en la clase hemos hecho referencia a la nueva era histórica que se está desarrollando en la actualidad: el "antropoceno" (la era del hombre). Dentro de este concepto también hemos aludido a los flujos migratorios en todo el mundo, tomando como ejemplo ``la alambrada asesina´´ colocada en la frontera Marruecos- Melilla para evitar el paso de inmigrantes. 
Otro punto de reflexión ha sido la relación existente entre los conceptos cooperación-competición, e igualdad-libertad, lo que ha creado un dilema en clase.
Tender hacia una postura u otra conlleva la limitación de la otra.

Cartel

Patricia Medina Carranco

miércoles, 20 de noviembre de 2013

Debate sobre la reducción de las materias de filosofía en la Educación Secundaria

El programa Hoy por Hoy de la cadena Ser ha dedicado un espacio a debatir la importancia de las materias filosóficas y su postergación o eliminación con la LOMCE.
Hoy, miércoles 20 de noviembre hemos realizado un control de repaso del tema 3 del libro. El control se dividía en tres partes, una de tipo test con 8 preguntas, la segunda nos daba una imagen y a partir de ella debíamos escribir tres enunciados: uno que la describiese, otro la explicase y otro que predijese lo que ocurrirá, en la última pregunta aparecía un cuadro sobre la posibilidad del conocimiento donde teníamos que saber la explicación de cada actitud y sus respectivos representantes.
El control ha durado tres cuartos de hora y en el último cuarto se han repartido los controles de los otros compañeros de forma aleatoria y hemos comenzado a corregirlos nosotros aunque no nos ha dado tiempo suficiente y por lo que solo hemos llegado hasta la mitad de la pregunta 9.

Julia Masero Rubio.

martes, 19 de noviembre de 2013

Día 19 de Noviembre, como el pasado viernes finalizamos el tema 3, hemos comenzado el tema 4: El saber científico. El profesor y los alumnos han propuesto hacer un debate que tenemos que preparar y elaborar en nuestras casas para el próximo día. Tratará sobre el criterio de demarcación y el diseño inteligente. En él debemos responder preguntas como: ¿Cuál es el criterio de demarcación? o ¿es ciencia el diseño inteligente?

Comenzamos leyendo la página 76: 

Especificidad del saber científico.

Se consideran rasgos propios de la ciencia la neutralidad o ausencia de prejuicios, la seriedad al abordar los problemas, el talante crítico y la exigencia de intersubjetividad. La ciencia no siempre ha tenido estas características específicas.

El origen de la ciencia

Podemos destacar que coincide con el origen de la filosofía. Como vimos en el tema 1, en el siglo VI a.C nace, en Jonia, una nueva forma de abordar cuestiones como la constitución y el origen del universo. Por tanto, damos por entendido que surgió cuando hubo una serie de regularidades que el ser humano pudo comprender y explicar.


La ciencia moderna

Se dio en la época del Renacimiento. Científicos que asentaron las bases de la ciencia moderna: Kepler, Copérnico, Galileo y Newton.
Galileo Galileo está considerado como el primer científico moderno ya que se ocupó de problemas no resueltos en la ciencia antigua. .

Para diferenciar a la ciencia de otras formas de saber puede sintetizarse en estas dos características:

- Experimentación: Creando una situación ideal del fenómeno.

- Matematización: La naturaleza atiende a unas regularidades expresables   mediante funciones matemáticas.

 Galileo avanzó en el terreno de lo físico, donde apoyó la ideas como  que cualquier fenómeno debía ser descrito en términos    matemáticos(cualitativo) los cuerpos se comportaban determinadamente por una explicación matemática. Todo postulado científico debía ser experimentado. Y también apoyó la idea de que los cuerpos estaban formados por 4 elementos básicos: agua, fuego, aire y tierra.
Todo lo que flotara significaba que contenía  fuego y/o aire. Todo aquel material que cayera hacia abajo estaría compuesto por tierra y/o agua 

A continuación hablamos de la clasificación de las ciencias:

Formales: Se ocupa de relaciones entre símbolos (Lógica, matemáticas)
Empíricas: Se ocupan de la realidad, de los hechos que ocurren en el mundo y de sus relaciones. Podemos clasificarla por:

 - Naturales: Se ocupan de la realidad natural (Física, química, biología)
 - Sociales o humanas: Se ocupan de la realidad social y humana (Sociología, historia, psicología)

El método científico y sus límites.
La ciencia crea un lenguaje artificial para garantizar la objetividad y precision de sus conceptos,leyes y teorías:
  • Conceptos: clasificatorios, comparativos, métricos.
  • Leyes: Enunciados básicos del conocimiento científico que se caracterizan por: Usar conceptos que han sido definidos previamente de forma precisa y por determinar de forma universal una regularidad de la naturaleza.
  • Teorías: Sistemas compactos, coherentes y sistemáticos

Por último finalizamos la clase hablando sobre los nuevos cambios que se harán en educación:
En el bachillerato de Humanidades y CC.SS se pondrá obligatoria la asignatura de latín y como optativa las matemáticas.

Mª Victoria Orta Garzón.

lunes, 18 de noviembre de 2013

Hoy día 18/noviembre/2013 íbamos a realizar un pequeño examen del tema 3, el cual no se pudo hacer debido a que el tema no estaba terminado, entonces el profesor decidió continuar la clase para acabar dicho tema.
La clase de hoy se la hemos dedicado al punto de conocimiento proposicional y verdad. Los cuales vienen en las paginas 62,63, y 64 del libro de texto.
Hemos comentado, que una proposición es una oración declarativa que afirma o niega algo,debido a esto, una proposición no puede ser una pregunta, una exclamación, o una orden, pues éstas ni afirman ni niegan nada.
También hemos hablado de los dos tipos de proposiciones que existen, que son las formales (se basan en conceptos o ideas) o las empíricas (se basan en la realidad); de cada una de ellas pusimos un ejemplo, de las formales pusimos la propiedad asociativa: (a+b)+c = a+(b+c) ya que eso se basa en un concepto y de las empíricas pusimos  ¨el Ebro pasa por Zaragoza¨ ya que esto se basa en una realidad.
De las verdades dijimos que una oración se refiere realmente a la verdad o realidad cuando aparece la palabra verdad en una frase u oración ej: ¿Cuál es el verdadero sentido de la vida? o ¨Sandra descubrió sus verdaderas intenciones¨ ambas están usando el termino verdad.
Y para finalizar con el día de hoy hemos tocado el tema de los tipos de verdad que hay.

Al principio de la clase estuvimos hablando de cómo se creaban las perlas, aquí os dejo un vídeo que lo explica.

http://es.yhs4.search.yahoo.com/yhs/search?hspart=Babylon&hsimp=yhs-004&type=br112dm25ts025ts102af123208&p=como%20se%20crean%20las%20perlas

Carmen Martín Cabello.

viernes, 15 de noviembre de 2013

El pasado viernes 15 de Noviembre en clase realizamos un ejercicio por el cual el profesor sabría si estudiamos en casa o no. Nos dejo 15 min para repasar el tema 3 que era el que entraba en esta ficha.
pasados esos 15 min el profesor nos repartió el examen que contaba con dos partes , una parte era tipo test que contenía 16 preguntas y la segunda parte era un testo donde te realizaba dos preguntas sobre este texto. Cuando terminamos los exámenes, estos se repartieron aleatoriamente entre los alumnos para corregirlos.


Jose Manuel Muñoz García

jueves, 14 de noviembre de 2013

LENGUAJE, PENSAMIENTO Y REALIDAD.

Hoy en clase hemos empezado hablando de los distintos símbolos y sus significados que hemos buscado algunos compañeros de clase. Luego hemos leído  y comentado el apartado del libro: "LENGUAJE, PENSAMIENTO Y REALIDAD". A continuación hemos comentado que el lenguaje posee (según nuestro libro):

·Significante: sucesión de fonemas y, por tanto, perteneciente al ámbito lingüístico.
·Significado: idea o concepto asociado a un significante y, en consecuencia, propio del ámbito del pensamiento.
·Referente: objeto, cualidad, proceso... al que nos referimos y que, por consiguiente, pertenece al ámbito de la realidad.

Después hemos empezado a debatir sobre el lenguaje, comentando que el lenguaje humano es un sistema articulado y es el más complejo que existe, también que hay muchos idiomas distintos.
Cada idioma incide en nuestra forma de comportarnos, como por ejemplo, si hablas Alemán no puedes cortar lo que está diciendo a otra persona porque el verbo aparece al final de la frase y necesitas escucharla entera para entender su significado, este es uno de muchos ejemplos, también que cada idioma cambia según las distintas clases sociales porque el mismo idioma se habla de muchas maneras distintas. Otro punto a destacar que hemos comentando referente al lenguaje es que este se ha ido modelando con el tiempo según nuestras necesidades y que el lenguaje complejo no lo desarrollamos por necesidad si no por aprendizaje.
Un dato interesante que hemos comentado hoy en clase es que en la novela 1984 de G. Orwell, un personaje cuenta que intenta crear una neolengua universal con la menor cantidad de palabras posible, así tendríamos un idioma más simple entendido por todos. Pero esto también reduciría nuestra capacidad de expresión y nuestra comprensión por la limitación de palabras que tendría.



Francisco Javier Jiménez Olmedo.

miércoles, 13 de noviembre de 2013

EL LENGUAJE Y CONOCIMIENTO

Antes de comenzar la clase, hemos fechado una prueba del tema 3 el lunes 18 de noviembre y un comentario de texto el lunes 25 de noviembre.
Hoy hemos terminado de leer la página 60; El lenguaje y el conocimiento y las características del lenguaje.

EL LENGUAJE Y CONOCIMIENTO
Lo principal de este punto es saber que la humanidad ha alcanzado un alto grado de conocimiento gracias al lenguaje, que nos permite adquirir y transmitir información. Podríamos decir que existe una estrecha relación entre el leguaje y el conocimiento.

Pero, ¿todo conocimiento es adquirido por el lenguaje?
La mayor parte que se adquiere y se almacena si es adquirida por el lenguaje. Esta herramienta ha permitido la evolución humana y cómo podemos ver, el repertorio comunicativo de los seres humanos es muy superior a cualquier otra especie.

Antes de seguir explicando, el profesor ha introducido que la próxima clase hablaremos sobre el origen del lenguaje y ha dicho que debíamos reflexionar sobre este.

CARACTERÍSTICAS DEL LENGUAJE
En este apartado hemos visto que desde la lingüística, se considera el lenguaje la capacidad humana de comunicarse mediante un sistema de signos. Esta capacidad posee dos características:

·        Es arbitrario

·        Es articulado y creativo
A continuación hemos hablado de la filosofía del lenguaje, en concreto: La semiótica.
La semiótica estudia e investiga todas las formas de comunicación humana.
                                                     Fª DEL LENGUAJE
                                                           SEMIÓTICA

                                                                              
                           SIGNOS                    SÍMBOLOS                SIGNOS (LINGUÍSTICOS)

La diferencia entre los símbolos y los signos es la arbitrariedad de lo que vemos y su significado.
Hemos puesto algunos ejemplos en los que podemos ver esta diferencia:



Relación natural entre lo que se transmite y lo que es.

 
 

Es una relación más abstracta, tiene una relación menos obvia que la anterior.
Esta explicación se ha concluido con la descomposición de los planos del signo lingüístico:

                        


Luego el profesor ha dibujado una cruz cristiana y un crismón, con esto nos ha explicado que antiguamente la cruz cristiana era un instrumento de ejecución. Hoy día este símbolo esta desligado a su significado real y su sentido ha cambiado adoptando el significado de ser el objeto que utilizaron para dar muerte a Jesús.
Tras esto ha mandado buscar el significado de un símbolo.
Retomando el inicio de la clase, el profesor ha preguntado: ¿Es fácil aprender que los símbolos lingüísticos tienen un referente en la realidad?

El referente está en la realidad, el significado en la mente y el significante es el responsable de conectarlos entre sí. Este proceso no nos resulta difícil debido a que estamos acostumbrados desde que nacemos a asociar cada objeto con su significado, pero realmente se trata de un procedimiento muy complejo. Si por ejemplo careciésemos del sentido de la vista y el oído, sería prácticamente imposible conocer el significado del mundo que nos rodea ya que si no podríamos percibir la realidad tampoco podríamos asociarla a ningún referente.
Elena Jiménez Antequera

Antes de comenzar la clase, hemos fechado una prueba del tema 3 el lunes 18 de noviembre y un comentario de texto el lunes 25 de noviembre.

Hoy hemos terminado de leer la página 60; El lenguaje y el conocimiento y las características del lenguaje.

EL LENGUAJE Y CONOCIMIENTO

Lo principal de este punto es saber que la humanidad ha alcanzado un alto grado de conocimiento gracias al lenguaje, que nos permite adquirir y transmitir información. Podríamos decir que existe una estrecha relación entre el leguaje y el conocimiento.

Pero, ¿todo conocimiento es adquirido por el lenguaje?

La mayor parte que se adquiere y se almacena si es adquirida por el lenguaje. Esta herramienta ha permitido la evolución humana y cómo podemos ver, el repertorio comunicativo de los seres humanos es muy superior a cualquier otra especie.

(Antes de seguir explicando, el profesor ha introducido que la próxima clase hablaremos sobre el origen del lenguaje y ha dicho que debíamos reflexionar sobre este).
                                                                                             

CARACTERÍSTICAS DEL LENGUAJE

En este apartado hemos visto que desde la lingüística, se considera el lenguaje la capacidad humana de comunicarse mediante un sistema de signos. Esta capacidad posee dos características:

·        Es arbitrario

·        Es articulado y creativo

A continuación hemos hablado de la filosofía del lenguaje, en concreto: La semiótica.

La semiótica estudia e investiga todas las formas de comunicación humana.

                                                           Fª DEL LENGUAJE

                                                                SEMIÓTICA

                                                                                 

                             SIGNOS                    SÍMBOLOS                SIGNOS (LINGUÍSTICOS)

La diferencia entre los símbolos y los signos es la arbitrariedad de lo que vemos y su significado.
Hemos puesto algunos ejemplos en los que podemos ver esta diferencia:

 
Relación natural entre lo que se transmite y lo que es.

 

Es una relación más abstracta, tiene una relación menos obvia que la anterior.

Esta explicación se ha concluido con la descomposición de los planos del signo lingüístico:

                        http://www.hispanoteca.eu/Lexikon%20der%20Linguistik/r/Referenz.jpg

Luego el profesor ha dibujado una cruz cristiana y un crismón, con esto nos ha explicado que antiguamente la cruz cristiana era un instrumento de ejecución. Hoy día este símbolo esta desligado a su significado real y su sentido ha cambiado adoptando el significado de ser el objeto que utilizaron para dar muerte a Jesús.

Retomando el inicio de la clase, el profesor ha preguntado: ¿Es fácil aprender que los símbolos lingüísticos tienen un referente en la realidad?

El referente está en la realidad, el significado en la mente y el significante es el responsable de conectarlos entre sí. Este proceso no nos resulta difícil debido a que estamos acostumbrados desde que nacemos a asociar cada objeto con su significado, pero realmente se trata de un procedimiento muy complejo. Si por ejemplo careciésemos del sentido de la vista y el oído, sería prácticamente imposible conocer el significado del mundo que nos rodea ya que si no podemos percibir la realidad tampoco podemos asociarla a ningún referente.

martes, 12 de noviembre de 2013

Lunes, 11 de noviembre de 2013

En el día de hoy hemos estado corrigiendo las actividades que había mandado el profesor para el fin de semana:

- Actividad  7 pág 66 -> En este primer ejercicio en cada una de las frases hemos estado debatiendo sobre ellas, si eran verdad de hechos o proposiciones.

- Actividad 8 pág 66

- Actividad 9 pág 66

- Actividad 10 pág 66 -> En este ejercicio ha surgido otro pequeño debate sobre si es cierto o esta demostrado mediante los criterios para reconocer la verdad.

- Actividad de Internet -> En este ultimo mandado mediante el blog de clase hemos estado hablando sobre las fuerzas que actúan sobre los cuerpos que es consecuencia de la ley de la inercia




Javier Martín Pereira                                                                                                          1ºBACH A

El martes, el profesor nos dio las redacciones ya corregidas sobre la filosofía que hicimos hace unas semanas. Luego pusimos la fecha del examen que será el martes 10 de Diciembre.
Y por último, dimos los límites del conocimiento introduciéndolos con la pregunta: ¿Es posible alcanzar el conocimiento universal y duradero?
- Sí, mediante el dogmatismo, que es la posición filosófica según la cual podemos adquirir conocimiento seguro y universal, y tener absoluta certeza de ello. En esta posición destaca Descartes.
- No, mediante el escepticismo, que es la posición opuesta al dogmatismo ya que duda de que sea posible un conocimiento firme y seguro. En esta posición destaca Pirrón.
- Según y cómo, mediante el criticismo, que es una postura intermedia entre el dogmatismo y el escepticismo ya que el conocimiento es posible pero no es incuestionable y definitivo. En esta posición destaca Kant.
- Cada uno el suyo, mediante el relativismo, que es la postura que niega la existencia de una verdad absoluta, es decir, válida en sí misma en cualquier tiempo y lugar. Considera que sólo existen opiniones particulares. En esta posición destaca Pitágoras.
- Cada cual desde su punto de vista, mediante el perspectivismo, que es parecido al relativismo pero no niega la posibilidad teórica de una verdad absoluta. En esta posición destacan Ortega y Gasset.

Mª del Mar Martínez Molina

·Día 11 de Noviembre de 2013·


¿Es posible un conocimiento universal y bien fundamentado? , es la cuestión con la que hoy se iniciaba nuestra clase de filosofía.
Podríamos responder a ella de cualquier forma, pero es preferible conocer primero los fundamentos de algunas ideas:


·El Dogmatismo, responde que SÍ. Se puede alcanzar un conocimiento universal y seguro a través de la razón humana. La matemática refleja esta idea.
Un ejemplo de filósofo dogmático es Descartes

·El Escepticismo, responde que NO. No se puede alcanzar un conocimiento universal y seguro a través de la razón humana, pues esta no es suficiente. Todo lo que sabemos puede cambiar, y es conjetura.
Algunos ejemplos de filósofos escépticos son Pirrón y David Hume

·El Criticismo , responde que SEGÚN Y CÓMO. Es una postura media entre el dogmatismo y escepticismo. El conocimiento ha de ser una síntesis entre la razón y experiencia. Tenemos que tener en cuenta los conceptos puros de la razón (son nuestros conocimientos previos con los que nacemos)
La física refleja esta idea.
Un ejemplo de filósofo partidario es Kant

·El Relativismo y Perspectivismo , responden que CADA UNO EL SUYO.

-En el Relativismo, cada sujeto puede tener una visión diferente de la realidad. Puede ser
subjetiva (solo de un individuo) o socio cultural (todas las personas que comparten una verdad porque pertenecen a un colectivo social)
Un ejemplo de filósofo relativista subjetivo es Protágoras


-En el Perspectivismo, no se dice que no exista una verdad que no podamos conocer, esta es polifacética. La realidad es algo complejo que se puede ver desde diferentes perspectivas. Cada ser humano tiene una como consecuencia a nuestras circunstancias (circum+stare).
Un ejemplo de filósofo es José Ortega y Gasset (es la misma persona).

Así pues, esto fue todo lo que aprendimos hoy; ya que como bien dijo uno de estos filósofos hace tiempo, para enriquecernos hemos de escuchar a los demás.







Sandra Játiva Lara.

lunes, 11 de noviembre de 2013

EL LENGUAJE Y CONOCIMIENTO




Antes de comenzar la clase, hemos fechado una prueba del tema 3 el lunes 18 de noviembre y un comentario de texto el lunes 25 de noviembre.
Hoy hemos terminado de leer la página 60; El lenguaje y el conocimiento y las características del lenguaje.

EL LENGUAJE Y CONOCIMIENTO
Lo principal de este punto es saber que la humanidad ha alcanzado un alto grado de conocimiento gracias al lenguaje, que nos permite adquirir y transmitir información. Podríamos decir que existe una estrecha relación entre el leguaje y el conocimiento.

Pero, ¿todo conocimiento es adquirido por el lenguaje?

La mayor parte que se adquiere y se almacena si es adquirida por el lenguaje. Esta herramienta ha permitido la evolución humana y cómo podemos ver, el repertorio comunicativo de los seres humanos es muy superior a cualquier otra especie.
Antes de seguir explicando, el profesor ha introducido que la próxima clase hablaremos sobre el origen del lenguaje y ha dicho que debíamos reflexionar sobre este.
CARACTERÍSTICAS DEL LENGUAJE

En este apartado hemos visto que desde la lingüística, se considera el lenguaje la capacidad humana de comunicarse mediante un sistema de signos. Esta capacidad posee dos características:
  ·        Es arbitrario   ·        Es articulado y creativo
                                                  
A continuación hemos hablado de la filosofía del lenguaje, en concreto: La semiótica.
La semiótica estudia e investiga todas las formas de comunicación humana.

                                                           Fª DEL LENGUAJE
                                                             SEMIÓTICA

                                                                                   
                         SIGNOS                    SÍMBOLOS                SIGNOS (LINGUÍSTICOS)

La diferencia entre los símbolos y los signos es la arbitrariedad de lo que vemos y su significado.
Hemos puesto algunos ejemplos en los que podemos ver esta diferencia:



Relación natural entre lo que se transmite y lo que es.



Es una relación más abstracta, tiene una relación menos obvia que la anterior.

Esta explicación se ha concluido con la descomposición de los planos del signo lingüístico:



Luego el profesor ha dibujado una cruz cristiana y un crismón, con esto nos ha explicado que antiguamente la cruz cristiana era un instrumento de ejecución. Hoy día este símbolo esta desligado a su significado real y su sentido ha cambiado adoptando el significado de ser el objeto que utilizaron para dar muerte a Jesús.
Tras esto ha mandado de tarea para casa buscar el significado que algún símbolo.

Retomando el inicio de la clase, el profesor ha preguntado: ¿Es fácil aprender que los símbolos lingüísticos tienen un referente en la realidad?
El referente está en la realidad, el significado en la mente y el significante es el responsable de conectarlos entre sí. Este proceso no nos resulta difícil debido a que estamos acostumbrados desde que nacemos a asociar cada objeto con su significado, pero realmente se trata de un procedimiento muy complejo. Si por ejemplo careciésemos del sentido de la vista y el oído, sería prácticamente imposible conocer el significado del mundo que nos rodea ya que si no podemos percibir la realidad tampoco podemos asociarla a ningún referente.
Elena Jiménez Antequera